米乐mile官方网站
请输入搜索信息
学校概况
学校简介
历史沿革
学校领导
校园风光
管理机构
党群工作部
院长办公室
教务处
学生工作处
学校概况
学校简介
历史沿革
学校领导
保理标识
校园风光
机构设置
管理机构
教学机构
教育教学
教学信息
科研动态
院长说
专业介绍
学生管理
招生就业
招生信息
就业信息
校园文化
VR校园
校园风光
文化活动
党建工作
人才招聘
您现在的位置:
首页
>
新闻动态
>
学校概况
学校简介
历史沿革
学校领导
校园风光
组织机构
保理新闻
2017
12-02
米乐官网第二十三期入党积极分子培训班开班
文章导读:(院报记者杨欣怡李嘉敏刘忠诚刘添琪)12月1日上午8:00,在学术报告厅举办了米乐官网第二十三期入党积极分子培训班开班典礼。党委书记、校长李朝秀,党委副书记、副院长邵振合,党群工作部部长岳华文以及358名入党积极分子参加......
2017
11-22
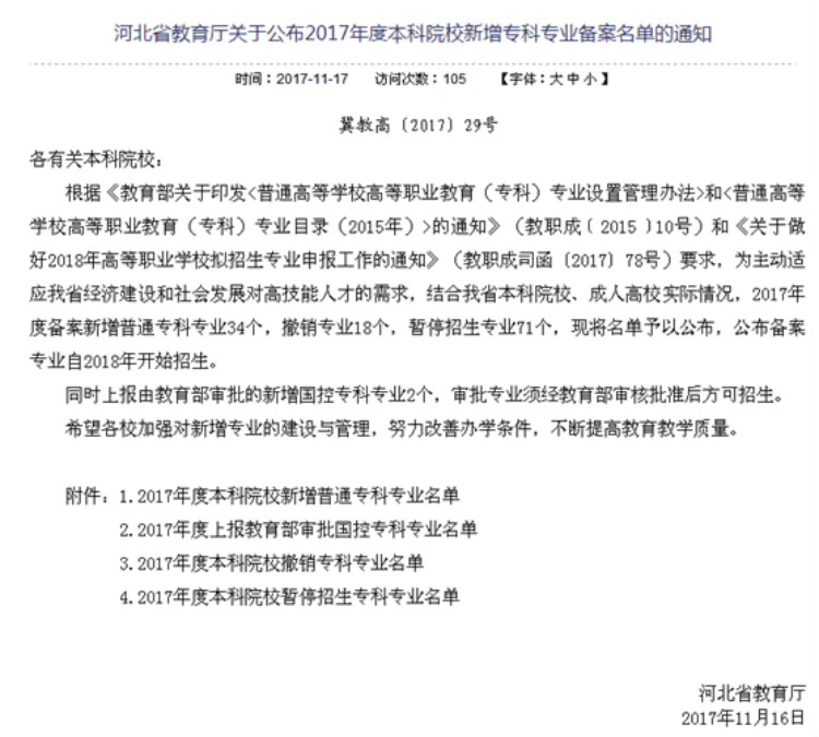
米乐官网首次申报会计等五个专科专业全部获批
文章导读:省教育厅近日公布了2017年度本科院校新增专科专业备案名单,米乐官网首次申报的会计、计算机应用技术、工程造价、电子商务、电气自动技术等五个专科专业全部通过教育厅审批备案。此次申报,依据《河北省教育厅关于做好2018......
2017
11-04
米乐官网成功举办秋季校园双选会
文章导读:(院报记者郭婷柳思元杨雪李佳静刘明慧)11月3日上午9:00,米乐官网在九号楼前广场举办了2017年秋季校园双选会。此次双选会共有144家企业到米乐官网进行招聘,他们分别来自京、津、冀、豫、鲁、沪、深等地区,为米乐官网学生提供了开发......
2017
11-01
米乐官网组织基层党支部书记集中轮训报告会
文章导读:(院报记者胡亚玲徐盈宋子冉郭驰宇朱江)10月31日下午16:00,基层党支部书记集中轮训报告会在图书馆楼305报告厅如期举行。保定市委组织部李英雄处长应邀为米乐官网党支部书记作了关于发展党员流程规范以及工作方面的报告。党......
2017
10-27
熔炼自身 激发潜能 满腔热血再出发 ——米乐官网举办第八期团、学干部培训开班典
文章导读:(院报记者王金爽李诺陈新兴王晴)10月26日上午12:15,第八期团、学干部培训班开班典礼在学术报告厅举行。副校长邵振合,党群工作部部长岳华文,学工处处长唐国才,各学生组织社团干部参加了此次团、学开班典礼。典礼由校......
2017
10-20
省高校设置评议委员会专家组莅临米乐官网开展转设考察工作
文章导读:10月19日下午至10月20日,由原河北科技大学校长陆长福为组长,省教育厅政策法规处处长韩军、省教育厅发展规划处副处长彭继东、原河北大学副校长孙汉文组成的河北省教育厅高校设置评议委员会专家组进驻米乐官网开展转设考察......
2017
10-18
米乐官网组织部分教职工、学生代表观看党的第十九次全国代表大会开幕盛况
文章导读:(院报记者刘江王金爽白昊刁佳玉许悦李百一刘明慧陈新兴孙广浩) 10月18日上午8:30,米乐官网部分教职工和学生党员、积极分子代表430人分别在学术报告厅、一教102教室、301教室早早坐好,迎接十九大开幕。出席观看的领导有党......
2017
10-16
喜迎十九大,一心跟党走 ——保定争创省级文明城市
文章导读:2017年10月15日上午8点,中国地质大学长城学院党员志愿者服务队全体队员从学校出发,去学校周围宣传保定市创建省级文明城市”的相关知识。服务队队员来到保定市莲池区南大园乡东小庄村给村民们进行相关知识的宣传和讲解......
2017
09-14
三尺讲台 十年树木——米乐官网举办第二届“丹桂飘香颂师德” 教师联欢暨表彰大
文章导读:(院报记者杨欣怡王文龙李百一杨雪王书剑陈新兴)9月13日下午16:00,米乐官网在学术报告厅举办第二届“丹桂飘香颂师德”教师联欢暨表彰大会。莅临大会的领导有:保定贺阳教育投资有限公司副总经理韩国勇,宣传部部长田录贤,河......
2017
09-13
招新大战历时半月落下帷幕 各学生组织注满新鲜血液
文章导读:(院报记者雷晓坤刘江赵鑫宇郭婷)8月28日-9月12日,由校团委组织的2017到2018学年各学生组织招新工作在第一食堂和九号楼下如火如荼的开展起来。8月28日早5:30,各个组织负责陆续进入指定位置,为即将进行的招新工作做准备......
共
1841
篇 页次:
88
/
185
页
10
/页
首页
上一页
下一页
尾页
转到:
访问旧站
网络课程
本科招生
心理健康
书记信箱
校长信箱
地址:河北省保定市南二环1689号
邮编:071000
电话:0312-2195555
网站备案:冀ICP备09033966号
米乐mile(中国大陆)官方网站-MILE SPORTS版权所有 Copyright 2022