米乐mile官方网站
精 准 严 好
Jing Zhun Yan Hao
首页
机构设置
规章制度
办事指南
师资建设
职称工作
相关下载
栏目导航
规章制度
办事指南
师资建设
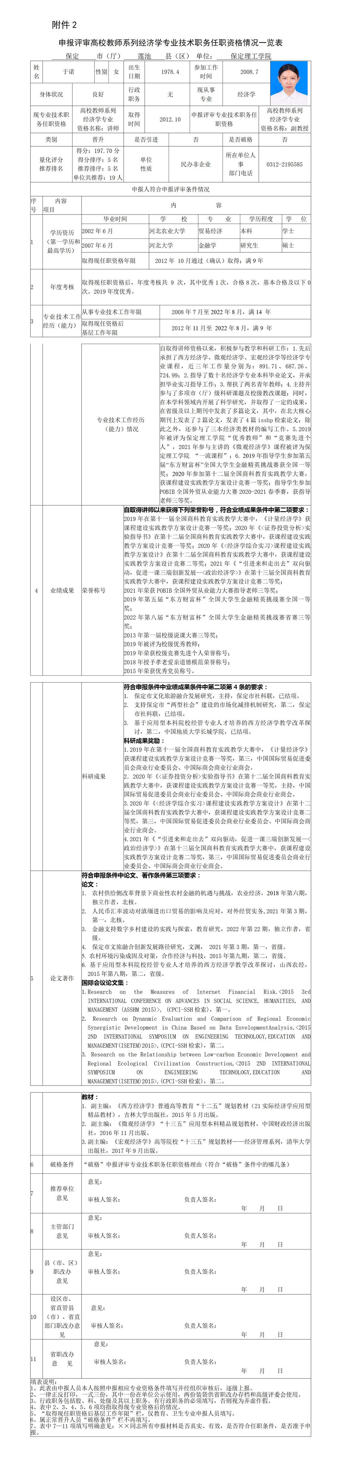
于诺任职资格情况一览表
发布时间:2022年08月29日 来源:人事处 浏览次数: