欢迎来到米乐mile官方网站阳光招生网!
设为首页|加入收藏
您当前位置:米乐mile官方网站 >> 阳光招生网 >> 招生动态 >> 浏览文章
【新生必看】米乐mile官方网站2025年最新录取进程及通知书邮寄查询方法(截止7月26日)
【招生动态】 加入时间:2025年07月26日 信息来源:本站原创 作者:zsb 访问量:

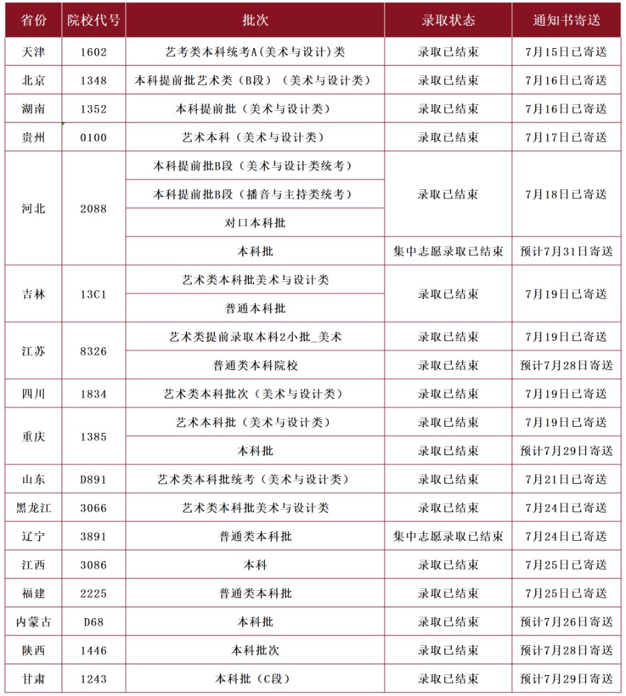
【新生必看】米乐mile官方网站2025年最新录取进程及通知书邮寄查询方法(截止7月26日)

【新生必看】米乐mile官方网站2025年最新录取进程及通知书邮寄查询方法(截止7月26日)

【新生必看】米乐mile官方网站2025年最新录取进程及通知书邮寄查询方法(截止7月26日)

【新生必看】米乐mile官方网站2025年最新录取进程及通知书邮寄查询方法(截止7月26日)


地址:河北省保定市南二环1689号 邮编:071000 电 话:0312-2165166 传 真:0312-2195555
网 址:http: http://www.cuggw.edu.cn Email: ccxyzb@cuggw.edu.cn
乘车路线:1〉保定火车站乘107路到大众味业站下车东行200米路南。2〉保定市内乘51路到大众味业站下车东行200米路南。3〉保定市内乘28路到东小庄站下车西行500米路南。